AI and modern systems generate massive numerical data.
Latency
Pipelines introduce delays between data generation and analysis.
-
Batch ingestion cycles
-
Multi-stage ETL pipelines
-
Data warehouse load delays
Cost
Traditional data stacks become expensive at scale.
-
Warehouses: compute-priced queries grow with workload
-
Data lakes: repeated scans waste CPU on large datasets
-
Pipelines: duplicated storage and infrastructure layers
Fragility
Streaming architectures accumulate operational complexity.
-
Pipeline failures
-
Backpressure under spikes
-
Cascading system dependencies

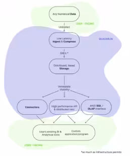
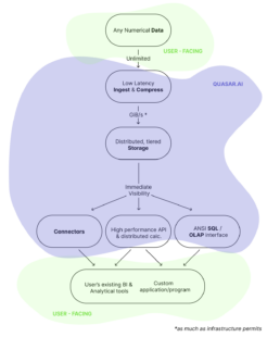
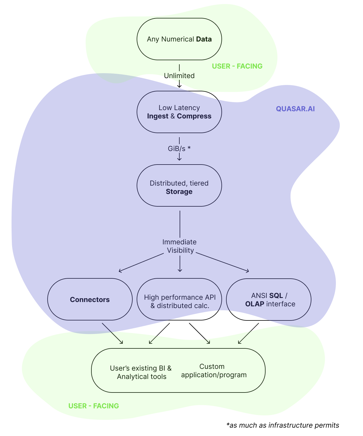
The Quasar Stack
The Quasar Difference
Quasar is built for sustained numerical workloads: telemetry, trades, simulations, and large-scale operational data.
Traditional stacks combine warehouses, pipelines, and lakes. Under continuous data pressure, they introduce latency, volatile costs, and operational complexity.
Quasar replaces this architecture with a single distributed system designed for numerical data.
-
Deterministic query execution
-
Distributed clustering for sustained ingest and analytics
The result is predictable performance and stable infrastructure economics at scale, thanks to our flat pricing model.
High‑velocity numerical data overwhelms traditional stacks
Manufacturing
Industrial telemetry exceeds historian capabilities
-
Limited computation
-
Poor scalability
-
Low-resolution storage
Quasar
High-resolution telemetry with large-scale analytics.
Finance
Market data volumes overwhelm traditional warehouses
-
Billions of trades and quotes per day
-
Slow analytical queries
-
Expensive data pipelines
Quasar
Ingest at scale with 10–20X compression and fast analytics.
Simulation
Simulation outputs exceed traditional data infrastructure
-
Petabyte-scale datasets
-
Slow analysis cycles
-
Rigid storage systems
Quasar
Distributed SQL analytics over massive numerical datasets.
Resources & Insights
Case Study
Reducing Unplanned Downtime: How Quasar Helped Georgia-Pacific breakthrough data...

Whitepaper
Beneath the Surface: A Deep Dive into Quasar’s Real-Time Data Intelligence Platform (Part 2)

Whitepaper
Beneath the Surface: A Deep Dive into Quasar’s Real-Time Data Intelligence Platform (Part 1)
April 7, 2026
Using C++ containers efficiently
February 26, 2026
Beyond Time. Beyond Tradeoffs.
January 16, 2026
QuasarDB “Seneca” 3.14.2 Released
December 9, 2025



